2/28(土)子どもわんぱく事業「キッズキャンプ」について【受付開始2/3(火)】
コンテンツ番号:93539
更新日:
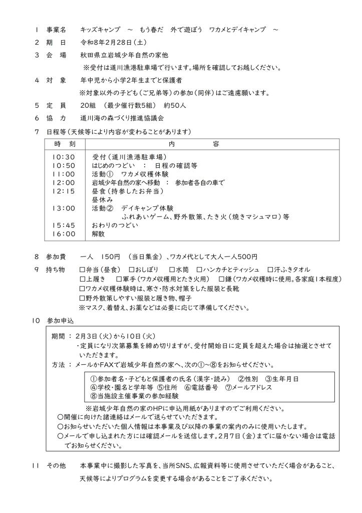
子どもわんぱく事業「キッズキャンプ」
~ もう春だ 外で遊ぼう ワカメとデイキャンプ ~
期 日 令和8年2月28日 土曜日
会 場 秋田県立岩城少年自然の家
参加対象 年中児から小学2年生までの児童とその保護者
定 員 20組 50人程度 (最少催行数5組)
日 程 チラシの記載をご参照ください。
参 加 費 一人 150円 、 ワカメ代として大人一人500円(どちらも当日集金)
申込受付 募集期間:2月3日 火曜日 から2月10日 火曜日 13時00分まで
※定員になり次第募集を締め切りますが、募集開始日に定員を超え
た場合のみ抽選とします。)
申込方法:メール、FAX
※電話での問合せは、土日を除く、平日9時00分~16時00分
申込内容:(1)参加者全員の氏名(漢字・読み)(2)性別 (3)生年月日(子どもは
学校や学年等も記入) (4)住所 (5)電話番号 (6)メールアドレス
(7)自然の家主催事業への参加経験の有無
◇申し込み用紙(必要に応じてご利用ください。※メールに書き込んでの申し込みも可)


